Question.
Express each number as product of its prime factors :
(i) 140
(ii) 156
(iii) 3825
(iv) 5005
(v) 7429
Express each number as product of its prime factors :
(i) 140
(ii) 156
(iii) 3825
(iv) 5005
(v) 7429
Solution:
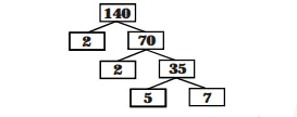
(i) 140
So, $140=2 \times 2 \times 5 \times 7=2^{2} \times 5 \times 7$
(ii) 156
So, $156=2 \times 2 \times 3 \times 13=2^{2} \times 3 \times 13$
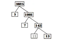
So, $3825=3^{2} \times 5^{2} \times 17$
(iv) 5005
So, $5005=5 \times 7 \times 11 \times 13$
(v) 7429
So, $7429=17 \times 19 \times 23$
(i) 140
So, $140=2 \times 2 \times 5 \times 7=2^{2} \times 5 \times 7$
(ii) 156
So, $156=2 \times 2 \times 3 \times 13=2^{2} \times 3 \times 13$
So, $3825=3^{2} \times 5^{2} \times 17$
(iv) 5005
So, $5005=5 \times 7 \times 11 \times 13$
(v) 7429
So, $7429=17 \times 19 \times 23$